Детекторный радиоприёмник

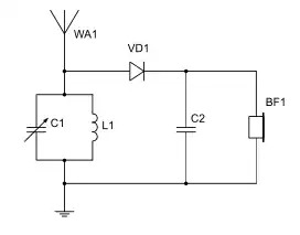
Одна из простейших схем детекторного приёмника
Он состоит из антенны и заземления, подключённых к колебательному контуру из катушки L1 и переменного конденсатора C1, детектора на диоде VD1, блокировочного конденсатора C2 и высокоомного телефона BF1
Приёмник с кристаллическим детектором производства Ernst Jahnke, Германия, 1920-е годы. Корпус приёмника служит каркасом контурной катушки. Настройка осуществляется изменением индуктивности: ползунок на вертикальной направляющей справа перемещается по виткам катушки, подключая к колебательному контуру их определённую часть

Дете́кторный радиоприёмник — простейший радиоприёмник. Не имеет усилительных элементов и не нуждается в источнике электропитания — работает исключительно за счёт энергии принимаемого радиосигнала.

Устройство

Состоит из колебательного контура, к которому подключены антенна и заземление, и диодного (в ранних вариантах — кристаллического) детектора, выполняющего демодуляцию амплитудно-модулированного сигнала. Сигнал звуковой частоты с выхода детектора воспроизводится высокоомными электромагнитными головными телефонами с сопротивлением не менее 3 кОм или же пьезоэлектрическими, с очень большим сопротивлением[1][2][3]. Настройка приёмника на частоту радиостанции производится изменением индуктивности контурной катушки или ёмкости конденсатора (последний может отсутствовать, его роль в этом случае выполняет ёмкость антенны и настройка зависит от длины и расположения антенны).

Даже для приёма мощных радиостанций детекторный приёмник требует как можно более длинной и высоко подвешенной антенны (желательно десятки метров), а также правильного заземления. Этим в большой степени определяется чувствительность приёмника. Избирательность детекторного приёмника относительно невысока и полностью зависит от добротности колебательного контура.

Немногие важные достоинства детекторного приёмника — он не требует источника питания, очень дёшев и может быть собран из подручных средств[4]. Подключив к выходу приемника любой внешний усилитель низкой частоты, можно получить приёмник прямого усиления. Благодаря этим преимуществам детекторные приёмники широко применялись не только в первые десятилетия радиовещания, но и значительно позже — в 1930-е — 1940-е годы, когда уже господствовала ламповая радиоаппаратура. Ради улучшения характеристик схему иногда усложняли: вводили элементы согласования входа приёмника с антенной, добавляли второй и даже третий колебательный контур, использовали трансформаторную или автотрансформаторную связь между колебательным контуром и детектором и т. д. Путём некоторых схемных ухищрений удаётся даже получить громкоговорящий приём мощных станций[5].

Детекторные приёмники применялись не только для приёма амплитудно-модулированных сигналов, но и немодулированных незатухающих колебаний (например, телеграфии с амплитудной манипуляцией). Детектор преобразует немодулированный сигнал в постоянный ток, который не создает звука в наушниках, поэтому к выходу приёмника вместо наушников подключается какое-либо электромеханическое устройство, преобразующее постоянный ток в звук, например, зуммер, тиккер или шлейфер.[6]

По крайней мере одна модель детекторного приёмника выпускалась советской промышленностью примерно до второй половины 1950-х годов («Комсомолец»), позже — только в виде наглядных пособий для школ. В то же время сборка детекторного приёмника считалась полезным практикумом для начинающих радиолюбителей и входила в программу детских радиокружков.[7][8] Среди радиолюбителей до сих пор сохраняется определённый интерес к постройке детекторных приёмников, но уже скорее эстетический, чем технический.[9]

По принципу детекторного приёмника работают некоторые радиоизмерительные приборы — индикаторы поля и резонансные волномеры.

См. также

Примечания

  1. Борисов В. Г. Юный радиолюбитель. — М.:Госэнергоиздат, 1955, с. 38
  2. Фабричные детекторные приемники «Комсомолец» и «Волна». — М.:Изд. ДОСАРМ, 1949. С. 5. Дата обращения: 26 января 2022. Архивировано 16 января 2022 года.
  3. Игнатьев С. Детекторный приемник «ДПХ».//«Радио», 1949, № 6, с. 59. Дата обращения: 26 января 2022. Архивировано 16 января 2022 года.
  4. Hugo Gernsback. Foxhole Emergency Radios.// Radio-Craft for September, 1944, P. 730. Дата обращения: 6 июля 2023. Архивировано 14 марта 2023 года.
  5. Поляков В. Т. Техника радиоприёма: простые приёмники АМ сигналов. — М.:ДМК Пресс, 2001, ISBN 5-94074-056-1
  6. Шапошников С. И. Радиоприем и радиоприемники. — 2-е изд. — Нижний Новгород: Нижегородская радиолаборатория НКПиТ им. Ленина, 1924. — С. 44-45.
  7. Спижевский И. И. С чего начинать? // Радио : журнал. — 1946. № 1. С. 56.
  8. Иванов В. Детекторный радиоприемник // Радио : журнал. — 1967. № 4. С. 37-39.
  9. Dave's Homemade Crystal Radios
  10. Riccardo Novarino Home Page. Дата обращения: 12 сентября 2012. Архивировано 5 февраля 2016 года.

Литература

  • Борисов В. Г. Юный радиолюбитель. — М.:Энергия, 1979
  • Борисов В. Г. Кружок радиотехнического конструирования : Пособие для руководителей кружков / В. Г. Борисов. — М. : Просвещение, 1986. — 206, [1] с.
  • Кубаркин Л. В., Енютин В. В. Как построить детекторный приёмник. — М.—Л.:Государственное энергетическое издательство, 1948
  • Жирнова М. Постарел ли прадедушка? // «Моделист-конструктор», 1969, № 10, с. 33
  • Поляков В. Т. Техника радиоприёма: простые приёмники АМ сигналов. — М.:ДМК Пресс, 2001, ISBN 5-94074-056-1
  • Тарасов Ф. И. Детекторные приемники и усилители к ним. — М.-Л.: Госэнергоиздат, 1950. — Серия «Массовая радиобиблиотека», вып. 66
  • Детекторные материалы и устройства : патентные разработки : справочник / Б. В. Шульгин [и др.] ; науч. ред. В. С. Кортов; Минобрнауки РФ, УрФУ. - Екатеринбург : УрФУ, 2015. Вып. 2. - 667 с.; ISBN 978-5-8295-0357-4

Ссылки