Тихоокеанское командование Армии США

Тихоокеанское командование Армии США
Эмблема USARPAC
Эмблема USARPAC
Годы существования 2000 — н.в.
Страна  США
Входит в Тихоокеанское командование Вооружённых сил США
Тип объединение
Включает в себя управление и части
Функция общевойсковое командование
Численность ~80 000[1]
Дислокация Форт-Шафтер (штат Гавайи)
Участие в
Сайт usarpac.army.mil
Логотип Викисклада Медиафайлы на Викискладе

Тихоокеанское командование Армии США (англ. United States Army Pacific (USARPAC)) — объединение сил сухопутных войск США в Азиатско-Тихоокеанском регионе. Под управлением USARPAC находятся все подразделения СВ США в регионе. Находится в составе Тихоокеанского командования Вооружённых сил США. Дислокация штаба — Форт-Шафтер (штат Гавайи). С января 2012 года в подчинение USARPAC перешла 8-я армия, дислоцированная в Южной Корее.[3][4]

Состав

Состав сил на 2016 год.
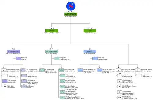
Состав сил на 2019 год.

2016 год

  • Управление (Форт-Шафтер)
  • 8-я полевая армия (Гарнизон Ёнсан, Республика Корея)
  • 25-я пехотная дивизия (Шофилд Баррекс, штат Гавайи)
  • Аляскинское командование Армии США (Форт-Ричардсон, штат Аляска)
  • Японское командование Армии США (Кэмп-Зама, префектура Канагава)
  • 94-е командование противовоздушной и противоракетной обороны (Форт-Шафтер)
  • 8-е командование тылового обеспечения (Шофилд Баррекс)
    • 8-я бригада военное полиции (Шофилд Баррекс)
    • 10-я группа обеспечения (Окинава)
    • 130-я инженерная бригада (Шофилд Баррекс)
  • 311-е командование связи
    • 1-я бригада связи (Сеул)
    • 516-я бригада связи (Форт-Шафтер)
  • 9-е командование обеспечения резерва
  • 196-я пехотная бригада (Форт-Шафтер (Резерв СВ США)
  • 18-е медицинское командование (Форт-Шафтер)
  • 500-я разведывательная бригада (500th Military Intelligence Brigade) (Шофилд Баррекс)
  • 5-й отряд координации поля боя (5th Battlefield Coordination Detachment) (Пёрл-Харбор — Хикэм)

2019 год

  • Управление, Форт-Шафтер
  • 8-я полевая армия (Кэмп-Хамфриз, Республика Корея)
  • 1-й армейский корпус (Форт-Льюис, штат Вашингтон)
  • 94-е командование противовоздушной и противоракетной обороны, Форт-Шафтер)
  • 8-е командование поддержки, Шофилд Баррекс)
    • 8-я бригада военной полиции, Шофилд Баррекс
    • 130-я инженерная бригада, Шофилд Баррекс
  • 311-е командование связи
    • 1-я бригада связи, Сеул
    • 516-я бригада связи, Форт-Шафтер
  • 9-е командование обеспечения резерва
  • 196-я пехотная бригада, Форт-Шафтер (Резерв Армии США)
  • 18-е медицинское командование, Форт-Шафтер
  • 500-я бригада военной разведки (500th Military Intelligence Brigade), Шофилд Баррекс
  • 5-й отряд фронтовой координации (5th Battlefield Coordination Detachment), Пёрл-Харбор — Хикэм.

Примечания

  1. Архивированная копия. Дата обращения: 18 января 2018. Архивировано из оригинала 21 января 2018 года.
  2. https://history.army.mil/html/forcestruc/lineages/branches/army/usapacific.htm
  3. The United States Army Organization. US Army. Дата обращения: 18 января 2018. Архивировано 3 апреля 2015 года.
  4. Eighth Army – An Operational Field Army Headquarters Архивная копия от 15 января 2017 на Wayback Machine Thursday, April 26, 2012