Retinoid X receptor beta

RXRB
Available structures
PDBOrtholog search: PDBe RCSB
Identifiers
AliasesRXRB, DAUDI6, H-2RIIBP, NR2B2, RCoR-1, Retinoid X receptor beta, RXRbeta, RXR-beta
External IDsOMIM: 180246; MGI: 98215; HomoloGene: 7923; GeneCards: RXRB; OMA:RXRB - orthologs
Orthologs
SpeciesHumanMouse
Entrez

6257

20182

Ensembl

ENSMUSG00000039656

UniProt

P28702
Q5STP9

P28704

RefSeq (mRNA)

NM_001270401
NM_001291989
NM_021976

NM_001205214
NM_001205215
NM_001205216
NM_011306

RefSeq (protein)

NP_001257330
NP_001278918
NP_068811
NP_068811.1

NP_001192143
NP_001192144
NP_001192145
NP_035436

Location (UCSC)Chr 6: 33.19 – 33.2 MbChr 17: 34.25 – 34.26 Mb
PubMed search[3][4]
Wikidata
View/Edit HumanView/Edit Mouse

Retinoid X receptor beta (RXR-beta), also known as NR2B2 (nuclear receptor subfamily 2, group B, member 2) is a nuclear receptor that in humans is encoded by the RXRB gene.[5][6]

This gene encodes a member of the retinoid X receptor (RXR) family of nuclear receptors which are involved in mediating the effects of retinoic acid (RA). This receptor forms heterodimers with the retinoic acid, thyroid hormone, and vitamin D receptors, increasing both DNA binding and transcriptional function on their respective response elements. The gene lies within the major histocompatibility complex (MHC) class II region on chromosome 6. An alternatively spliced transcript variant has been described, but its full length sequence has not been determined.[6]

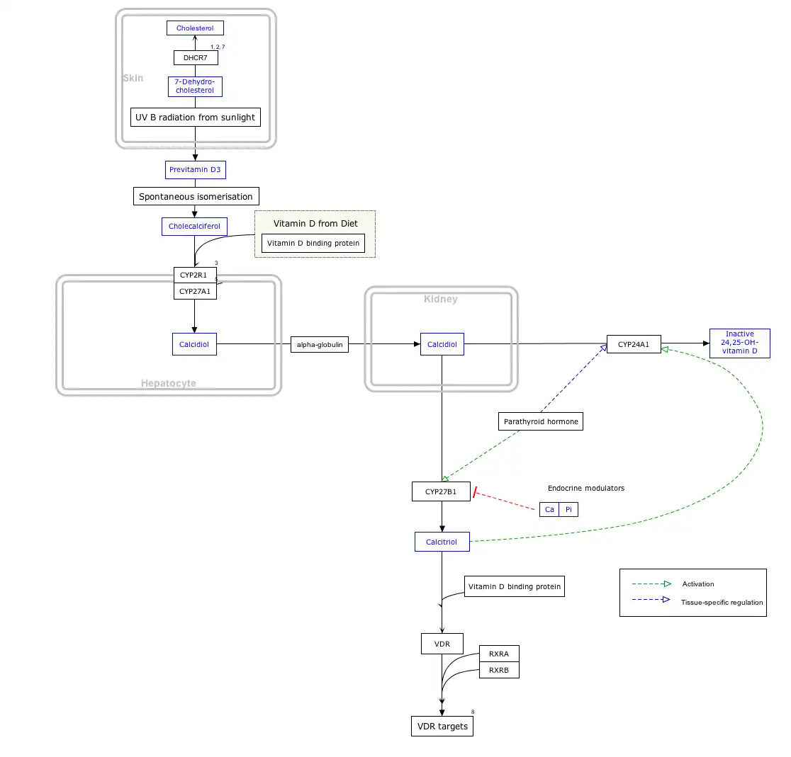
Interactive pathway map

Click on genes, proteins and metabolites below to link to respective articles. [§ 1]

[[File:
VitaminDSynthesis_WP1531Go to articleGo to articleGo to articleGo to articlego to articleGo to articleGo to articleGo to articlego to articlego to articlego to articlego to articleGo to articleGo to articlego to articleGo to articlego to articlego to articlego to articleGo to articlego to article
[[
]]
[[
]]
[[
]]
[[
]]
[[
]]
[[
]]
[[
]]
[[
]]
[[
]]
[[
]]
[[
]]
[[
]]
[[
]]
[[
]]
[[
]]
[[
]]
[[
]]
[[
]]
[[
]]
[[
]]
[[
]]
[[
]]
VitaminDSynthesis_WP1531Go to articleGo to articleGo to articleGo to articlego to articleGo to articleGo to articleGo to articlego to articlego to articlego to articlego to articleGo to articleGo to articlego to articleGo to articlego to articlego to articlego to articleGo to articlego to article
|alt=Vitamin D Synthesis Pathway (view / edit)]]
Vitamin D Synthesis Pathway (view / edit)
  1. ^ The interactive pathway map can be edited at WikiPathways: "VitaminDSynthesis_WP1531".

See also

References

  1. ^ a b c ENSG00000231321, ENSG00000227322, ENSG00000204231, ENSG00000206289, ENSG00000228333 GRCh38: Ensembl release 89: ENSG00000235712, ENSG00000231321, ENSG00000227322, ENSG00000204231, ENSG00000206289, ENSG00000228333Ensembl, May 2017
  2. ^ a b c GRCm38: Ensembl release 89: ENSMUSG00000039656Ensembl, May 2017
  3. ^ "Human PubMed Reference:". National Center for Biotechnology Information, U.S. National Library of Medicine.
  4. ^ "Mouse PubMed Reference:". National Center for Biotechnology Information, U.S. National Library of Medicine.
  5. ^ Fitzgibbon J, Gillett GT, Woodward KJ, Boyle JM, Wolfe J, Povey S (Jul 1993). "Mapping of RXRB to human chromosome 6p21.3". Annals of Human Genetics. 57 (Pt 3): 203–9. doi:10.1111/j.1469-1809.1993.tb01596.x. PMID 8257090. S2CID 26964941.
  6. ^ a b "Entrez Gene: RXRB retinoid X receptor, beta".

Further reading

This article incorporates text from the United States National Library of Medicine, which is in the public domain.