Фазочувствительный оптический рефлектометр
Фазочувствительный оптический рефлектометр (англ. ϕ-OTDR, Phase-sensitive Optical Time Domain Reflectometer) — прибор для виброакустического контроля протяжённых объектов[1]. Данный прибор в научно-технической литературе также называют когерентным рефлектометром[2] или датчиком распределенного акустического воздействия [3].

Принцип действия
Принцип работы прибора схож с обычным оптическим рефлектометром. Главное отличие заключается в длине когерентности используемого источника излучения[4]. В обычном рефлектометре она меньше длины зондирующего импульса, в результате чего назад рассеивается усреднённая мощность излучения. В фазочувствительном рефлектометре длина когерентности источника больше длительности импульса, благодаря чему рассеянное от неоднородностей излучение в пределах длительности импульса складывается с учётом фаз. Эти фазы для каждой волны являются случайной величиной, в результате чего регистрируемый сигнал рассеяния, называемый рефлектограммой, имеет флуктуации. Данный сигнал является одномерным аналогом спекл-картины.
Эти отклонения рефлектограммы примерно сохраняются до тех пор, пока не будут изменены фазы рассеивающих центров на каком-либо участке кабеля. Это происходит при деформации оптического волокна, которая может быть вызвана либо прямым воздействием на кабель, либо дошедшей до него акустической волной от окружающих событий.
Таким образом, анализируя стабильность получаемых рефлектограмм, можно делать выводы о происходящих вокруг сенсора событиях. При этом рефлектограммы не накапливаются для усреднения (как это происходит в оптическом рефлектометре), а постоянно обрабатываются для выявления воздействий. Типичный способ применения данного прибора – укладка сенсорного волокна вдоль контролируемого объекта (дорога, трубопровод, периметр территории и т.п.) и последующее отслеживание возникающих событий, отображаемых на экране оператора.
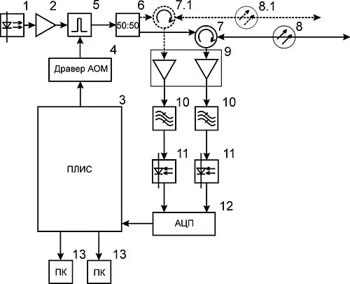
Структурная схема

Излучение от источника 1 усиливается в бустере 2 до необходимой мощности, далее акустооптический модулятор 5 формирует зондирующий импульс под действием управляющих сигналов ПЛИС 3 и драйвера 4, который через разветвитель 6 попадает в сенсорные каналы (их может быть 1 в упрощённой схеме или 2 для обеспечения резервирования), в каждом из которых излучение через циркулятор 7 попадает в сенсорное волокно 8. Рассеянное назад излучение с каждой точки сенсора циркулятором 7 направляется на предусилитель 9, который повышает низкую мощность до регистрируемого уровня. В фильтре 10 отсекается спонтанное излучение предусилителя 9. Преобразование оптического сигнала в электрический происходит на фотодиоде 11, далее происходит его оцифровка на АЦП 12, предварительная обработка и фильтрация на ПЛИС 3. В окончательном виде информация подаётся на компьютер оператора 13. Особенности схемы:
- Лазерный источник должен обладать большой длиной когерентности и хорошей стабильностью центральной длины волны.
- Бустер должен позволять усиливать сигнал до 1 Вт в непрерывном режиме (схема с импульсным режимом работы бустера допустима, но даёт больший уровень шума)
- ПЛИС должна обладать достаточной вычислительной мощностью для обеспечения управления всеми компонентами и предварительной обработки получаемых данных
- Драйвер модулятора должен обеспечивать малые фронты и малый джиттер.
- Модулятор должен обеспечивать высокий коэффициент гашения для подавления когерентного шума, малые фронты импульса и высокую лучевую стойкость. Поэтому в приборах данного типа используются акустооптические модуляторы.
- Разветвитель должен выдерживать излучение до 1 Вт.
- Циркулятор обеспечивает проведение излучения к сенсору и к фотоприёмнику с минимальными потерями. Также должен обладать высокой лучевой стойкостью.
- Сенсорное волокно может быть любым одномодовым, что является преимуществом прибора.
- Предусилитель при использовании схемы с двумя сенсорами должен быть двухканальным и позволять настраивать выходную мощность.
- Оптический фильтр должен обладать узкой шириной спектра для отсечения спонтанных шумов.
- Фотодиод должен работать с частотами порядка 10 МГц.
- АЦП должен быть двухканальным и соответствовать частоте работы фотодиода
- ПК должен обеспечивать окончательную обработку и отображение данных. Несколько ПК могут обрабатывать данные по разным алгоритмам.
Возможности
Максимальный диапазон
Импульс оптического излучения затухает при распространении по волокну. Для одномодового волокна при работе на длине волны 1550 нм типичное значение коэффициента затухания составляет 0.18 дБ/км[5]. Так как излучение после рассеяния также проходит обратный путь, то итоговое затухание на 1 км сенсора составит 0.36 дБ. Максимальным расстоянием является то, на котором уровень рассеянного сигнала становится так мал, что его нельзя различить на фоне шума системы. Это ограничение нельзя преодолеть путём увеличения мощности вводимого излучения, так как с определённого значения это вызовет нелинейные эффекты, которые сделают работу системы невозможной[6]. Типичный диапазон работы системы составляет 50 км.
Пространственное разрешение и частота регистрации отсчётов
Пространственное разрешение определяется преимущественно длительностью импульса. За 1 нс свет в оптическом волокне проходит расстояние примерно равное 10 см. Поэтому, для продолжительности импульса 100 нс пространственное разрешение будет составлять ~10 м. Необходимо заметить, что длительность импульса влияет на величину обратнорассеянной мощности, поэтому разрешение связано с максимальным диапазоном. Однако увеличение длительности импульса ведёт к ухудшению пространственного разрешения, поэтому обычно используются продолжительности в диапазоне от 100 до 1000 нс. Следует отличать от пространственного разрешения частоту регистрации отсчётов. Она определяется скоростью работы АЦП прибора и может составлять и 10 нс. Но это не означает, что прибор может различать события с разрешением 1 м, так как данные события «смешаются» в пределах десятиметрового импульса.
Регистрируемая частота звука
Рефлектограмма является набором значений интенсивности в каждой точке сенсора. То есть чем больше количество рефлектограмм, которое мы получаем, тем выше частота, которую мы можем регистрировать. Но она ограничена сверху, так как для получения одной картины обратного рассеяния необходимо, чтобы импульс света сначала дошёл до самой дальней точки сенсора, а потом обратнорассеянное излучение вернулось обратно. Для волокна длиной 50 км с показателем преломления 1,5 это потребует 500 мкс, то есть частота опроса сенсора составляет 2 кГц. Согласно теореме Котельникова, такая система может регистрировать сигналы с частотой до 1 кГц.
Измерения температуры
Система на основе рэлеевского рассеяния также, как и устройство на основе рамановского и бриллюэновского рассеяний, может регистрировать изменения температуры, так как нагрев и охлаждение будут влиять на случайные фазы центров рассеяния. Однако данное направление ещё не получило широкого распространения.
Применение
Прибор способен регистрировать акустические воздействия с помощью сенсорного волоконного кабеля длиной до 50 км с разрешением до 10 м, отображая результаты на экране оператора. Такие возможности делают его применение актуальным в нескольких областях[7].
Во-первых, для контроль протяжённых объектов[8]. Прибор может оповещать о приближении человека (за 5 метров), автомобиля (за 50 метров) или других объектов, излучающих звуковые волны, появление которых может представлять опасность для контролируемого объекта.
- Охрана границ.
- Охрана периметров.
- Мониторинг активности возле газо- и нефтепроводов[9].
- Контроль врезок в нефтепроводы[10].
- Контроль несанкционированных работ возле волоконно-оптических линий связи (ВОЛС).
- Мониторинг вибраций промышленных объектов.
- Мониторинг подводных трубопроводов[11].
Во-вторых, для вертикального сейсмического профилирования и каротажа скважин[12]. Для этих целей используются фазочувствительные рефлектометры с восстановлением фазы[13]. Они обладают худшей чувствительностью (что является минусом при создании системы контроля протяжённых объектов), но позволяют восстанавливать исходную форму звукового сигнала (что является плюсом при построении профиля скважины).
Преимущества
Сенсор данного прибора является обычным телекоммуникационным волокном, что сразу предоставляет следующие плюсы:
- низкая стоимость сенсора;
- возможность использования уже проложенных телекоммуникационных линий;
- простота укладки;
- нечувствительность к электромагнитным помехам;
- отсутствие необходимости подведения электричества;
- отсутствие необходимости техобслуживания;
- скрытность сенсора (при укладке кабеля в грунт).
Прибор в целом имеет следующие достоинства:
- возможность удалённой настройки компонентов прибора (бустер, предусилитель и др.);
- отображение нарушений в реальном времени на карте местности;
- возможность одновременной регистрации нескольких сигналов тревоги с разных участков сенсора;
- возможность прослушивания звука с выбранного участка.
Направления развития



У сенсорной системы на основе фазочувствительного оптического рефлектометра есть ряд технических особенностей, надо которыми сейчас ведётся работа основными исследовательскими группами:
- «Мёртвые зоны», которые обусловлены изрезанностью рефлектограммы. В этих которых наблюдается значительное снижение чувствительности. Данный недостаток может быть устранен несколькими способами. Во-первых, с помощью укладки нескольких волокон, в которых участки со сниженной чувствительностью будут компенсировать друг друга. Во-вторых, с помощью сканирования на нескольких длинах волн. В-третьих. с помощью последовательного сдвига длины волны модулятором.
- Возможность обрыва сенсорного кабеля. Надёжность повышается при укладке двух кабелей, а также при подключении к сенсорному кабелю с двух сторон (укладке «кольцом»)
- Несовершенство алгоритмов регистрации внешних воздействий. Выделение событий на фоне шума системы является сложной задачей, методы решения которой постоянно совершенствуются компаниями-разработчиками[14]. Более мощные ПЛИС с более совершенными алгоритмами позволяют повышать вероятность верного обнаружения. Одним из наиболее активно развивающихся направлений является использование нейронных сетей и средств машинного обучения[15]
- Требования по быстрой замене вышедших из строя компонентов, предъявляемые некоторыми охранными организациями-пользователями. Обычно оптические приборы изготавливаются единым устройством, ремонт которого производит компания-производитель. Но в данном случае возможно изготовление устройства по блочной схеме с возможностью горячей замены блоков питания, усилителей и других компонентов.
Примечания
- ↑ Henry F. Taylor, Chung E. Lee. United States Patent: 5194847 - Apparatus and method for fiber optic intrusion sensing (16 марта 1993). Дата обращения: 6 мая 2016. Архивировано 8 декабря 2016 года.
- ↑ V S Vdovenko, B G Gorshkov, M V Zazirnyi, A T Kulakov, Andrei S Kurkov. Coherent reflectometer with a two-fibre scattered-light interferometer // Quantum Electronics. — Т. 41, вып. 2. — С. 176–178. — doi:10.1070/qe2011v041n02abeh014467. Архивировано 4 июня 2016 года.
- ↑ Марченко, К.В., Наний, О.Е., Нестеров, Е.Т., Озеров, А.Ж., Трещиков, В.Н. Защита ВОЛС распределенным акустическим датчиком на основе когерентного рефлектометра // Вестник связи. — 2011-01-01. — Вып. 9. Архивировано 24 сентября 2016 года.
- ↑ A. E. Alekseev, Ya A. Tezadov, V. T. Potapov. The influence of the degree of coherence of a semiconductor laser on the statistic of the backscattered intensity in a single-mode optical fiber (англ.) // Journal of Communications Technology and Electronics. — 2011-12-28. — Vol. 56, iss. 12. — P. 1490–1498. — ISSN 1555-6557 1064-2269, 1555-6557. — doi:10.1134/S106422691112014X. Архивировано 6 июня 2018 года.
- ↑ Corning SMF-28e+® LL Optical fibre. www.corning.com. Дата обращения: 6 мая 2016. Архивировано 4 июня 2016 года.
- ↑ E. T. Nesterov, A. A. Zhirnov, K. V. Stepanov, A. B. Pnev, V. E. Karasik. Experimental study of influence of nonlinear effects on phase- sensitive optical time-domain reflectometer operating range (англ.) // Journal of Physics: Conference Series. — 2015-01-01. — Vol. 584, iss. 1. — P. 012028. — ISSN 1742-6596. — doi:10.1088/1742-6596/584/1/012028.
- ↑ Xiaoyi Bao, Liang Chen. Recent Progress in Distributed Fiber Optic Sensors (англ.) // Sensors. — 2012-06-26. — Vol. 12, iss. 12. — P. 8601–8639. — doi:10.3390/s120708601. Архивировано 4 апреля 2016 года.
- ↑ Juan C. Juarez, Eric W. Maier, Kyoo Nam Choi, Henry F. Taylor. Distributed Fiber-Optic Intrusion Sensor System (EN) // Journal of Lightwave Technology. — 2005-06-01. — Т. 23, вып. 6. Архивировано 7 августа 2016 года.
- ↑ J. Tejedor, H. Martins, D. Piote, J. Macias-Guarasa, J. Pastor-Graells. Towards Prevention of Pipeline Integrity Threats using a Smart Fiber Optic Surveillance System // Journal of Lightwave Technology. — 2016-01-01. — Т. PP, вып. 99. — С. 1–1. — ISSN 0733-8724. — doi:10.1109/JLT.2016.2542981.
- ↑ Yi Shi, Hao Feng, Zhoumo Zeng. A Long Distance Phase-Sensitive Optical Time Domain Reflectometer with Simple Structure and High Locating Accuracy (англ.) // Sensors. — 2015-09-02. — Vol. 15, iss. 9. — P. 21957–21970. — doi:10.3390/s150921957. Архивировано 5 мая 2016 года.
- ↑ A. B. Pnev, A. A. Zhirnov, K. V. Stepanov, E. T. Nesterov, D. A. Shelestov. Mathematical analysis of marine pipeline leakage monitoring system based on coherent OTDR with improved sensor length and sampling frequency (англ.) // Journal of Physics: Conference Series. — 2015-01-01. — Vol. 584, iss. 1. — P. 012016. — ISSN 1742-6596. — doi:10.1088/1742-6596/584/1/012016.
- ↑ Distributed Acoustic Sensing Technology | Schlumberger. www.slb.com. Дата обращения: 6 мая 2016. Архивировано 10 мая 2016 года.
- ↑ A E Alekseev, V S Vdovenko, B G Gorshkov, V T Potapov, I A Sergachev. Phase-sensitive optical coherence reflectometer with differential phase-shift keying of probe pulses // Quantum Electronics. — Т. 44, вып. 10. — С. 965–969. — doi:10.1070/qe2014v044n10abeh015470. Архивировано 4 июня 2016 года.
- ↑ Qian Sun, Hao Feng, Xueying Yan, Zhoumo Zeng. Recognition of a Phase-Sensitivity OTDR Sensing System Based on Morphologic Feature Extraction (англ.) // Sensors. — 2015-06-29. — Vol. 15, iss. 7. — P. 15179–15197. — doi:10.3390/s150715179. Архивировано 1 июля 2016 года.
- ↑ W. B. Lyons, E. Lewis. Neural networks and pattern recognition techniques applied to optical fibre sensors (англ.) // Transactions of the Institute of Measurement and Control. — 2000-12-01. — Vol. 22, iss. 5. — P. 385–404. — ISSN 1477-0369 0142-3312, 1477-0369. — doi:10.1177/014233120002200504.