Профиль Фойгта
| Фойгта (центрированное) | |
|---|---|
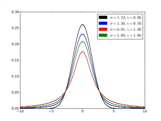
![]() Каждый случай имеет полную ширину при половине высоты близкие к 3,6. Чёрный и красный кривые являются предельными случаями гауссова (γ =0) и лоренцева (σ =0) профилей соответственно.Плотность вероятности | |
Функция распределения | |
| Параметры | |
| Носитель | |
| Плотность вероятности | |
| Функция распределения | (сложная см. текст) |
| Математическое ожидание | (не определено) |
| Медиана | |
| Мода | |
| Дисперсия | (не определено) |
| Коэффициент эксцесса | (не определено) |
| Производящая функция моментов | (не определено) |
| Характеристическая функция | |
Профиль Фойгта или распределение Фойгта (названный в честь Вольдемара Фогта) представляет собой распределение вероятностей, полученное путём свёртки распределения Коши — Лоренца и распределения Гаусса. Он часто используется при анализе данных спектроскопии или дифракции.
Определение
Без ограничения общности можно рассматривать только центрированные профили, пик которых находится в нуле. Тогда профиль Фойгта определяется
где x — смещение от положения максимума линии, — центрированное распределение Гаусса, заданное
и — центрированное распределение Лоренца
Определённый интеграл можно оценить как:
где Re [ w (z)] — действительная часть функции Фаддеевой, вычисленная для комплексного аргумента
В предельных случаях при и , упрощается до и , соответственно.
История и приложения
В спектроскопии профиль Фойгта описывается свёртки двух механизмов уширения, один из которых даёт распределение Гаусса (обычно в результате доплеровского уширения), а другой — распределение Лоренца. Профили Фойгта распространены во многих областях связанных со спектроскопией и дифракцией. Из-за сложности вычисления функции Фаддеевой профиль Фойгта иногда аппроксимируется с использованием псевдо-распределением Фойгта.
Характеристики
Профиль Фойгта нормирован как и все распределения:
поскольку это свёртка нормированных распределений вероятности. Лоренцев профиль не имеет моментов (кроме нулевых), поэтому производящая функция моментов для распределения Коши не определена. Отсюда следует, что профиль Фойгта также не имеет производящей функции моментов, но характеристическая функция для распределения Коши хорошо определена, как и характеристическая функция для нормального распределения. Тогда характеристическая функция для (центрированного) профиля Фойгта будет произведением двух характеристических функций:
Поскольку нормальные распределения и распределения Коши являются устойчивыми распределениями, то каждое из них замкнуто относительно свёртки (с точностью до изменения масштаба), и отсюда следует, что распределения Фойгта также замкнуты относительно свёртки.
Функция распределения
Используя приведённое выше определение для z, Функция распределения может быть найдена следующим образом:
Подстановка определения функции Фаддеева (масштабированная комплексная функция ошибок) приводит к неопределённому интегралу
который можно выразить через специальные функции
где — гипергеометрическая функция. Чтобы функция приближалась к нулю, когда x приближается к отрицательной бесконечности (как и должно быть для функции распределения), необходимо добавить константу интегрирования 1/2. Это даёт для КФР Фойгта:
Нецентрированный профиль Фойгта
Если гауссов профиль центрирован в точке , а центр лоренцевского профиля — , то центральная точка свёртки — , а характеристическая функция равна
Медиана также расположена в точке .
Профиль производной
Профили первой и второй производных можно выразить через функцию Фаддеевой следующим образом
используя приведённое выше определение для z.
Функции Фойгта
Функции Фойгта U, V и H (иногда называемые функцией уширения линии) определяются следующим образом:
где
erfc — функция ошибок, а w(z) — функция Фаддеевой.
Отношение к профилю Voigt
Связать функцию уширения линии с профилем Фойгта можно, используя выражение
где
и
Численные приближения
Функция Теппера-Гарсиа
Функция Теппера-Гарсиа, названная в честь немецко-мексиканского астрофизика Тора Теппера-Гарсиа, представляет собой комбинацию экспоненциальной функции и рациональных функций, которая аппроксимирует функцию уширения линии в широком диапазоне её параметров[1]. Она получается из разложения в усечённого степенного ряда точной функции уширения линии.
С вычислительной точки зрения наиболее эффективная форма записи функции Теппера-Гарсиа принимает вид
где , , и .
Таким образом, функция уширения линии может рассматриваться в первом порядке как чистая функция Гаусса плюс поправочный коэффициент, который линейно зависит от микроскопических свойств поглощающей среды (закодированной в параметре ); однако в результате раннего усечения ряда ошибка такого приближения всё ещё порядка , то есть . Это приближение имеет относительную точность
во всём диапазоне длин волн , при условии, что . Помимо высокой точности, функцию легко записать, а также быстро вычислить. Она широко используется в области анализа линий поглощения квазаров[2].
Приближение для псевдораспределения Фойгта
Приближение для псевдораспределения Фойгта представляет собой аппроксимацию профиля Фойгта V(x) с использованием линейной комбинации гауссовой кривой G(x) и лоренцевой кривой L(x) вместо их свёртки.
Функция псевдораспределения Фойгта часто используется для расчёта экспериментальных профиля спектральных линий.
Математическое определение нормализованного псевдораспределения Фойгта даётся формулой
- с .
где — функцией параметра полной ширины на полувысоте (FWHM).
Есть несколько возможных вариантов выбора параметра [3][4][5][6]. Простая формула с точностью до 1 %[7][8] даётся
где является функцией Лоренца (), Гаусса () и полной () ширины на полувысоте (FWHM). Полная ширина () описывается формулой
Ширина профиля Фойгта
Полную ширину на полувысоте (FWHM) профиля Фойгта можно определить по ширине соответствующих ширин расспределений Гаусса и Лоренца. Ширина гауссова профиля равна
Ширина лоренцевского профиля равна
Грубое приближение для соотношения между ширинами профилей Фойгта, Гаусса и Лоренца записывается как
Это приближение в точности верно для чисто гауссовского распределения.
Лучшее приближение с точностью 0,02 % даёт выражение[9]
Это приближение в точности верно для чисто гауссового профиля, но имеет ошибку около 0,000305 % для чистого лоренцевского профиля.
Примечания
- ↑ Tepper-García, Thorsten (2006). Voigt profile fitting to quasar absorption lines: an analytic approximation to the Voigt-Hjerting function. Monthly Notices of the Royal Astronomical Society. 369 (4): 2025–2035. doi:10.1111/j.1365-2966.2006.10450.x.
- ↑ List of citations found in the SAO/NASA Astrophysics Data System (ADS): https://ui.adsabs.harvard.edu/abs/2006MNRAS.369.2025T/citations Архивная копия от 13 декабря 2020 на Wayback Machine
- ↑ Determination of the Gaussian and Lorentzian content of experimental line shapes. Review of Scientific Instruments. 45 (11): 1369–1371. 1974. Bibcode:1974RScI...45.1369W. doi:10.1063/1.1686503.
- ↑ Sánchez-Bajo, F. (August 1997). The Use of the Pseudo-Voigt Function in the Variance Method of X-ray Line-Broadening Analysis. Journal of Applied Crystallography. 30 (4): 427–430. doi:10.1107/S0021889896015464.
- ↑ Simple empirical analytical approximation to the Voigt profile. JOSA B. 18 (5): 666–672. 2001. Bibcode:2001JOSAB..18..666L. doi:10.1364/josab.18.000666.
- ↑ The Voigt Profile as a Sum of a Gaussian and a Lorentzian Functions, when the Weight Coefficient Depends Only on the Widths Ratio. Acta Physica Polonica A. 122 (4): 666–669. 2012. doi:10.12693/APhysPolA.122.666. ISSN 0587-4246.
- ↑ Extended pseudo-Voigt function for approximating the Voigt profile. Journal of Applied Crystallography. 33 (6): 1311–1316. 2000. doi:10.1107/s0021889800010219.
- ↑ P. Thompson, D. E. Cox and J. B. Hastings (1987). Rietveld refinement of Debye-Scherrer synchrotron X-ray data from Al2O3. Journal of Applied Crystallography. 20 (2): 79–83. doi:10.1107/S0021889887087090.
- ↑ Olivero, J. J. (February 1977). Empirical fits to the Voigt line width: A brief review. Journal of Quantitative Spectroscopy and Radiative Transfer. 17 (2): 233–236. Bibcode:1977JQSRT..17..233O. doi:10.1016/0022-4073(77)90161-3. ISSN 0022-4073.
Литература
- Числовая библиотека C для сложных функций ошибок, предоставляет функцию voigt (x, sigma, gamma) с точностью приблизительно 13-14 цифр.
- Voigt, Woldemar, 1912. Das Gesetz der Intensitätsverteilung innerhalb der Linien eines Gasspektrums. Sitzungsbericht der Bayerischen Akademie der Wissenschaften, 25, 603.

