Перебор делителей
Перебор делителей (пробное деление) — алгоритм факторизации или тестирования простоты числа путём полного перебора всех возможных потенциальных делителей.
Описание алгоритма

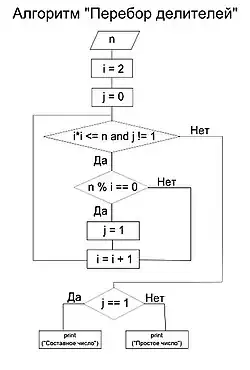
Обычно перебор делителей заключается в переборе всех целых (как вариант: простых) чисел от 2 до квадратного корня из факторизуемого числа n и в вычислении остатка от деления n на каждое из этих чисел. Если остаток от деления на некоторое число i равен 0, то i является делителем n. В этом случае либо n объявляется составным, и алгоритм заканчивает работу (если тестируется простота n), либо n сокращается на i и процедура повторяется (если осуществляется факторизация n). По достижении квадратного корня из n и невозможности сократить n ни на одно из меньших чисел n объявляется простым[1].
Для ускорения перебора часто не проверяются чётные делители, кроме числа 2, а также делители, кратные трём, кроме числа 3. При этом тест ускоряется в три раза, так как из каждых шести последовательных потенциальных делителей необходимо проверить только два, а именно вида 6·k±1, где k — натуральное число.
Данный алгоритм является ресурсоемким при проверке больших чисел на простоту, но для его ускорения можно прибегнуть к следующим методам оптимизации. Для объяснения возьмем три последовательных числа (n-1, n, n+1). Предположим, что число n — простое. Так как n — простое, то слева и справа от него будут стоять числа, кратные двум, а исходя из того, что мы рассматриваем тройку подряд идущих чисел, среди них обязательно найдётся число, кратное трем. Тогда число n-1 и n+1 кратны двум, и одно из них кратно трем; следовательно, одно из этих чисел будет кратно шести. Теперь мы можем сказать, что простое число, большее трех, всегда будет стоять рядом с числом, кратным шести. Оптимизируя наш алгоритм, мы можем изначально проверить окрестность большого числа N, а именно N-1 и N+1, на кратность 6, и после этого запустить алгоритм проверки на простоту. Данный метод можно использовать и на задачах, связанных с отрезком чисел, и перебирать только те, которые стоят рядом с числом, кратным шести.
Скорость
Худший случай, если перебор придется проводить от 2 до корня из n. Сложность данного алгоритма
Пример
Для иллюстрации проведем перебор делителей числа n = 29. i — возможные делители n.
| i | n % i |
|---|---|
| 2 | 1 |
| 3 | 2 |
| 4 | 1 |
| 5 | 4 |
Так как ни один из остатков деления 29 не равен 0, то 29 объявляется простым.
Пусть теперь n = 7399, тогда[2]
| i | n % i |
|---|---|
| 2 | 1 |
| 3 | 1 |
| 4 | 3 |
| 5 | 4 |
| 6 | 1 |
| 7 | 0 |
Так как остаток деления 7399 на 7 равен 0, то 7399 не является простым.
Практическое применение
В практических задачах данный алгоритм применяется редко ввиду его большой вычислительной сложности, однако его применение оправдано в случае, если проверяемые числа относительно невелики, так как данный алгоритм довольно легко реализуем[1].
См. также
Примечания
- 1 2 Childs, 2009, pp. 117-118.
- ↑ Crandall, Pomerance, 2005, pp. 117-119.
Литература
- Lindsay N. Childs. A Concrete Introduction to Higher Algebra. — 3rd ed. — New York, 2009. — 603 p.
- Richard Crandall, Carl Pomerance. Prime numbers. A computational perspective. — 2nd ed. — New York, 2005. — 597 p.
Ссылки
- Javascript Prime Factor Calculator using trial division Архивная копия от 10 января 2015 на Wayback Machine. Способен обрабатывать числа до 9×1015
- Факторизация. wikia. Дата обращения: 29 марта 2022. Архивировано 28 декабря 2018 года.