Медельинский кокаиновый картель
| Медельинский картель | |
|---|---|
| Основана | 1975 |
| Место базирования | |
| Основатели | Очоа Васкес, Хуан Давид, Очоа Васкес, Фабио, Пабло Эскобар и Хорхе Луис Очоа Васкес |
| Территория | Колумбия, Боливия, Перу, Гондурас, Соединённые Штаты Америки, Канада и Европа. |
| Криминальная деятельность | Незаконный оборот наркотиков, торговля оружием, убийства, похищения людей, отмывание денег, вымогательство, рэкет, терроризм |
| Союзники | Картель Гвадалахары, некоторые карибские преступные группировки, Движение 19 апреля и некоторые другие повстанческие организации Колумбии |
| Противники | Картель Кали, Лос Пепес, Наркокартель Энвигадо и правительство Колумбии |
Медельи́нский кокаи́новый карте́ль — крупный колумбийский наркокартель, возникший в городе Медельин (Колумбия) — родном городе наркобарона Пабло Эскобара. Наркокартель занимался незаконным оборотом наркотиков, отмыванием денег, убийствами, вымогательством, похищением людей, незаконным оборотом оружия, рэкетом, терроризмом.
Наркокартель действовал в 1976—1993 гг. в Колумбии, Боливии, Перу, Гондурасе, Соединённых Штатах, Канаде и Европе. Он был основан и управлялся братьями Очоа Васкес — Хорхе Луисом, Хуаном Давидом и Фабио вместе с Пабло Эскобаром.
К 1993 году колумбийское правительство, в сотрудничестве с наркокартелем Кали, правыми военизированными группами и правительством Соединённых Штатов ликвидировало Медельинский картель, заключая в тюрьму или убивая его участников.
Возникновение, структура и деятельность колумбийских наркокартелей

Во второй половине 70-х годов производители наркотиков в Колумбии начали организовывать картели, которые вытеснили кубинских поставщиков кокаина с американского рынка. В руководящем составе наркокартеля существовал руководитель, его заместители по различного рода вопросам и руководители «отделов», каждый из которых занимался своим родом деятельности: выращиванием урожая коки, непосредственным производством кокаина, транспортировкой товара, зарубежными операциями, логистикой и бухучётом, охраной картеля, управлением боевыми и карательными группами, и так далее.
По иному принципу был организован низовой уровень колумбийских наркокартелей. Здесь существовал симбиоз принципа ячеистого строения организации и круговой поруки. Каждая ячейка состояла либо из родственников, либо из жителей одного населённого пункта, и выполняла только предписанные сверху функции: рабочие на производстве только производят кокаин, ответственные за транспортировку только перевозят, отвечающие за получение нужной картелю информации занимаются только разведкой и так далее. Отдельные ячейки не связаны друг с другом, выход на более высокопоставленного участника картеля имеет только руководитель ячейки.
В данном случае сочетались принципы разделения труда и специализации работников, с одной стороны, из соображения безопасности — с другой: если в одну ячейку внедрится агент правительства, то он узнаёт только о деятельности отдельной ячейки, а не всего картеля. Круговая же порука заключалась в том, что при совершении ошибки одним человеком ячейки отвечала вся ячейка. Более того, если вина человека была настолько велика, что его приговорили к смерти, то уничтожался не только он, но и его семья — поэтому человек заранее знал, на что идёт, если решил предать картель.
Многие богатые наркобароны начали покупать огромные количества земли, чтобы отмыть свои доходы от торговли наркотиками и получить место среди традиционной колумбийской элиты. К концу 1980-х годов торговцы наркотиками были крупнейшими арендаторами в Колумбии и обладали огромной политической властью. Они использовали большую часть своей земли для того, чтобы держать рогатый скот на подножном корме или оставляли её абсолютно неиспользуемой как демонстрацию богатства. Наркобароны также сформировали частные армии, чтобы бороться с партизанами, выступающими за перераспределение этих земель между местными крестьянами.
В конце 1970-х годов в Колумбии увеличилась незаконная торговля кокаином. Она стала основным источником прибыли. К 1982 году кокаин составлял 30 % из всего колумбийского экспорта (в этом он превзошёл кофе).
Создание Медельинского картеля
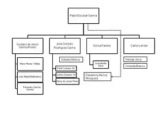
Летом 1977 года богатые наркобароны Пабло Эскобар, Хосе Гонсало Родригес Гача и братья Очоа объединились и создали наркокартель.
В конце 1981 и начале 1982 года участники Медельинского картеля, представители американской корпорации «Нефть Техаса» и колумбийских вооружённых сил, мелкие промышленники и богатые землевладельцы объединились и сформировали военизированную организацию, известную как «Muerte a Secuestradores» («Смерть Похитителям», MAS), чтобы защитить свои экономические интересы, бороться против партизан и обеспечить защиту для местных элит от похищений и вымогательства. К 1983 году колумбийские правоохранители зарегистрировали 240 политических убийств батальонами смерти MAS, главным образом местных руководителей, выборных должностных лиц и фермеров.
В следующем году, чтобы предоставить юридический фронт различным военизированным группам и для связей с общественностью, была создана организация «Asociacion Campesina de Ganaderos y Agricultores del Magdalena Medio» (ACDEGAM). ACDEGAM работала, продвигая антирабочую политику и угрожая любому, связанному с организациями, защищающими права крестьян. MAS также угрожал нападать на любого, подозреваемого в оппозиционности. ACDEGAM строила школы (декларируемой целью было создание «патриотической и антикоммунистической» образовательной среды). Также она строила дороги, мосты и медицинские клиники. К середине 1980-х годов ACDEGAM и MAS испытали существенный рост. В 1985 году влиятельные торговцы наркотиками Пабло Эскобар, Хорхе Луис Очоа, Гонсало Родригес Гача, Карлос Ледер и Хуан Матта-Бальестерос начали направлять крупные суммы наличными в организацию, чтобы заплатить за вооружение, оборудование и обучение. Организация имела компьютеры и управляла коммуникационным центром, который работал в координации с государственным телекоммуникационным офисом. У них было тридцать пилотов и ассортимент вертолётов. Были наняты британские, израильские и американские военные преподаватели, чтобы проводить обучение в военизированных учебных центрах.
Медельинский картель стал одним из первых в Колумбии картелей, который сделал акцент на доставке более мелких партий кокаина, чем было принято прежде. Кроме того, Эскобар давал гарантии клиентам, что в случае захвата груза полицией он возместит все убытки. Для доставки кокаина у картеля была и сеть распространения, и самолёты, и даже подводные лодки.
Медельинский картель был самой мощной кокаиновой империей в мире. Во время пика своей деятельности картель «зарабатывал» больше чем 60 миллионов долларов в день. Во второй половине восьмидесятых годов он контролировал 80 % мировой торговли кокаином. Общая сумма денег, вырученных картелем — десятки миллиардов долларов (не исключается, что на самом деле сотни миллиардов долларов). В картеле существовало много групп, обычно белых американцев, канадцев или европейцев, организованных с единственной целью — совершать поставки кокаина, предназначенного для Соединённых Штатов, Европы и Канады. В то время как во многих группах были федеральные агенты и информаторы, некоторые группы попадали во внимание властей из-за ошибок самих участников картеля.
30-летний лидер картеля Пабло Эскобар стал одним из самых богатых людей мира, личное состояние которого исчислялось миллиардами долларов. У Эскобара было 34 поместья, 500 тысяч гектаров земли, 40 раритетных автомобилей. В поместье Эскобара было вырыто 20 искусственных озёр, шесть бассейнов и даже построен небольшой аэропорт со взлётно-посадочной полосой.
Главным конкурентом Медельинского картеля в наркоторговле был менее мощный наркокартель Кали. Война между этими организациями, которая то разгоралась, то затихала, продолжалась до самого распада Медельинского картеля. На протяжении своего существования Медельинский картель оставался самой могущественной преступной организацией Колумбии.
Борьба с картелем
После того как властям стало известно о «сомнительной деятельности», организация попала под наблюдение служб по борьбе с незаконным оборотом наркотиков. Были собраны и представлены суду доказательства, что привело к обвинительным актам, арестам и тюремным срокам для осуждённых. Лишь немногие колумбийские лидеры картеля были арестованы в ходе этих операций. Жертвами обвинительных актов были главным образом неколумбийцы, связанные с картелем. Большинство колумбийцев, так же как и другие люди, которым были предъявлены обвинения, жили и остались в Колумбии или сбежали прежде, чем обвинительные акты были вынесены.
В середине 1980-х годов Медельинский картель контролировал почти все сферы жизни колумбийского общества. Тем не менее, над ним нависла серьёзная угроза. Администрация президента США Рональда Рейгана объявила свою собственную войну распространению наркотиков не только по территории Соединённых Штатов, но и по всему миру. Между США и Колумбией было достигнуто соглашение, согласно которому колумбийское правительство обязалось выдавать американскому правосудию кокаиновых баронов, занимавшихся переправкой наркотиков в Соединённые Штаты.
Это делалось потому, что окажись торговцы наркотиками в любой колумбийской тюрьме, они могли бы, как и прежде, беспрепятственно продолжать руководить своими бандами прямо из мест заключения и очень скоро оказались бы на свободе. Что же касается Соединённых Штатов, то тут наркодельцы понимали, что они не смогут купить себе свободу. На попытки властей выдать участников картелей Соединённым Штатам наркобароны отвечали терроризмом. У них был свой девиз: «Лучше могила в Колумбии, чем тюремная камера в США».
Этот договор позволил Колумбии выдавать любого колумбийца, подозреваемого в незаконном обороте наркотиков в США и его последующее судебное преследование. Это было большой проблемой для картеля, и, возможно, самой большой угрозой для него. Среди последовательных сторонников договора о выдаче преступников были колумбийский министр юстиции Родриго Лара Бонилья, полицейский Хайме Рамирес и многочисленные судьи Верховного суда Колумбии.
Картель применил стратегию «изгиб или разрыв» к нескольким из этих сторонников договора, используя взяточничество, угрозы или насилие. Однако, когда полицейские операции начали вызывать крупные потери, некоторые крупные наркобароны, скрываясь, временно покинули Колумбию, приказав при этом, чтобы участники картеля устранили ключевых сторонников договора о выдаче преступников.
В 1982 году Пабло Эскобар выдвинул свою кандидатуру в Конгресс Колумбии. И, в конечном итоге, он в 32 года стал замещающим в конгрессе Колумбии, то есть, он замещал конгрессменов во время их отсутствия.
Попав в Конгресс, Эскобар мечтал стать президентом Колумбии. Вместе с тем, оказавшись в Боготе, он обратил внимание, что его популярность не вышла за пределы Медельина. В Боготе о нём, конечно же, знали, но как о сомнительной личности, прокладывающей кокаиновую дорогу к президентскому креслу. Один из популярнейших политиков Колумбии, основной кандидат на президентское кресло — Луис Карлос Галан — первым открыто осудил связь нового конгрессмена с кокаиновым бизнесом.
Террор картеля
Картель начал кампанию убийств видных политических деятелей ещё в 1984 году.
Министр юстиции Колумбии Родриго Лара Бонилья стремился к решительным действиям против наркокартелей. Он развернул широкую кампанию против вложения «грязных» кокаиновых денег в предвыборную гонку. В итоге, Пабло Эскобар в январе 1984 года был исключён из колумбийского Конгресса. Стараниями министра юстиции его политическая карьера закатилась раз и навсегда.
30 апреля 1984 года министерский мерседес Бонильи остановился у светофора на одной из самых оживлённых улиц Боготы. В этот момент подъехавший мотоциклист в упор из автомата изрешетил заднюю часть автомобиля, где обычно сидел министр юстиции. Родриго Лара Бонилья погиб на месте. Впервые бандиты убили в Колумбии чиновника такого высокого ранга. С этого дня террор начал распространяться по Колумбии.
На тотальную войну, начатую правительством, картель ответил террором. Стратегия состояла в терроризировании гражданского населения. Картель провёл сотни террористических атак на гражданские и правительственные цели. Пабло Эскобар создал террористическую группу, получившую название «Лос Экстрадитаблес». Её участники совершали нападения на чиновников, полицейских, а также всех, кто выступал против наркоторговли. Поводом для террористической акции могла послужить крупная полицейская операция или выдача в США очередного босса кокаиновой мафии.
Картель угрожал смертью судьям Верховного суда, требуя, чтобы они отменили договор о выдаче преступников. Предупреждения были проигнорированы. В ноябре 1985 года Эскобар и другие наркодельцы объединились, чтобы показать правительству, что их не запугать. Эскобар нанял большую группу левых партизан «M-19» для совершения диверсии. Боевики, вооружённые пулемётами, гранатами и переносными ракетными установками неожиданно появились в центре Боготы и захватили Дворец Правосудия, когда внутри здания находилось, по меньшей мере, несколько сот человек. Партизаны отказались вести какие-либо переговоры и принялись палить во все стороны, не выдвинув никаких требований. Пока они удерживали в своих руках Дворец Правосудия, они уничтожили все документы, касавшиеся экстрадиции преступников. В столицу страны были введены крупные силы армии и полиции. После целого дня осады, штурмовые батальоны при поддержке танков и боевых вертолётов ворвались в Дворец Правосудия. В результате этого теракта погибли 97 человек, включая 11 из 24 судей.
Через год Верховный суд отменил соглашение об экстрадиции наркоторговцев в США. Однако уже через несколько дней новый президент Колумбии Верхилио Барко наложил вето на решение Верховного суда и возобновил действие этого соглашения. В феврале 1987 года в США был экстрадирован ближайший помощник Эскобара Карлос Лейдер.
Ранее, 15 ноября 1984 года, старший из братьев Очоа — Хорхе был арестован полицией Испании в Мадриде, и встал вопрос о его выдаче в США через Колумбию. Его семья заявила, что убьёт десять колумбийских судей в случае такого шага правительства.
18 июля 1986 года испанский суд постановил выдать Очоа Колумбии, для того, чтобы тот предстал перед судом. К этому моменту большое жюри Майами заочно предъявило Хорхе обвинения в сотрудничестве с Федерико Воганом с целью контрабанды кокаина на территорию США, помощь сандинистскому министру внутренних дел Томасу Борхе и участие в ликвидации внедрённого в картель осведомителя ФБР — пилота Барри Сила.
17 августа 1986 года, несмотря на просьбы США о выдаче, Очоа исчез после получения условного наказания по обвинению в фальсификации документов для импорта боевых быков из Испании. Но уже 21 ноября 1987 года Хорхе Очоа опять был арестован и заключён в тюрьму по обвинению всё в той же контрабанде боевых быков из Испании, а двадцать четыре часа спустя, банда головорезов прибыла в дом редактора ежедневной газеты Медельина «Колумбиец» Хуана Гомеса Мартинеса и представила коммюнике, подписанное «Extraditables», в котором угрожали казнить колумбийских политических лидеров, если Хорхе Очоа будет выдан в США. И 30 декабря 1987 года Очоа был освобождён из тюрьмы под подписку о невыезде. В 1987 году он входил в список двадцати самых богатых людей мира по оценкам журнала Forbes с состоянием около $ 3 миллиардов долларов.
В 1989 году Пабло Эскобар попытался заключить сделку с правосудием. Он согласился сдаться полиции, если правительство выступит гарантом того, что его не выдадут Соединённым Штатам. Власти ответили отказом. На этот отказ Эскобар ответил террором.
30 мая 1989 года наёмные убийцы картеля заложили бомбу в автомобиль директора Административного отдела в Боготе Мигеля Масы Маркеса. В результате взрыва 4 человека погибли, 37 были ранены.
В августе 1989 года террор достиг пика. 16 августа 1989 года от рук убийц Эскобара погиб судья Верховного суда Колумбии Карлос Валенсия; на следующий день был убит полковник полиции Вальдемар Франклин Контеро. 2 сентября 1989 напротив здания главной газеты «El Espectador in Bogota» была взорвана заложенная в автомобиль бомба, в результате чего 84 человека были ранены. Директор газеты Гильермо Кано Исаса был убит по заказу Эскобара 17 декабря 1986 года. 16 октября 1989 года убийцы взорвали заложенную в автомобиль бомбу напротив здания газеты «Vanguardia Liberal» в Букараманге, четыре человека погибли.
18 августа 1989 года участники картеля убили ведущего кандидата в президенты Луиса Карлоса Галана, который обещал в случае избрания его президентом страны начать непримиримую войну с торговцами кокаином, очистить Колумбию от наркобаронов, экстрадировав их в США. Картель объявил «полную и абсолютную войну» против колумбийского правительства, стремясь остановить потенциальную выдачу своих участников.
Перед президентскими выборами террор Медельинского картеля приобрёл особый размах. Ежедневно киллеры картеля убивали десятки человек. Только в Боготе одна из террористических группировок наркомафии совершила в течение двух недель 7 взрывов, в результате которых погибло 37 и получили тяжкие увечья около 400 человек.
27 ноября 1989 года люди Пабло Эскобара подложили бомбу в пассажирский самолёт колумбийской авиакомпании «Авианка», на борту которого находилось 107 человек. Преемник погибшего Луиса Карлоса Галана, будущий президент Колумбии, Сесар Гавирия Трухильо, должен был лететь на этом самолёте. Через три минуты после взлёта авиалайнера на его борту раздался мощный взрыв. Самолёт загорелся и рухнул на близлежащие холмы. Ни один из находившихся на борту не выжил. Как выяснилось позже, Сесар Гавирия Трухильо в последний момент по каким-то причинам отменил свой вылет.
Конец картеля
По стране прокатились массовые рейды, в ходе которых подвергались уничтожению химические лаборатории и плантации коки. Десятки участников наркокартелей оказались за решёткой. В ответ на это Пабло Эскобар дважды предпринял покушения на шефа колумбийской секретной полиции генерала Мигеля Масу Маркеса. При втором покушении, 6 декабря 1989 года, в результате взрыва грузовика возле штаб-квартиры DAS в центре Боготы погибло 52 и было ранено более 600 человек.
12 декабря 1989 года полицейские окружили ранчо, на котором находились один из предполагаемых лидеров картеля Хильберто Рендон и один из основателей и крупный деятель картеля Хосе Гонсало Родригес Гача. Рендон и сын Родригеса Фреди были убиты в перестрелке с полицией, а сам Родригес Гача покончил с собой.
13 мая 1990 года участники картеля взорвали две бомбы в аллеях торгового центра во время Дня матери в Боготе. В результате этих взрывов погибли 14 человек, более 100 были ранены. 16 февраля 1991 года был взорван заминированный автомобиль в Медельине, 22 человека погибли.
В сентябре 1990 года президент Колумбии Сесар Гавирия Трухильо предложил лидерам картелей сдаться в руки полиции на условии отбытия срока заключения в Колумбии. Будучи менее непримиримыми, чем другие лидеры картелей, братья Очоа сдались колумбийской полиции в январе 1991 года.
В начале 1990-х годов группа колумбийцев создала организацию «Лос Пепес», аббревиатура которой означала «Люди, пострадавшие от Пабло Эскобара». В неё вошли колумбийские граждане, чьи родственники погибли по вине Эскобара. «Лос Пепес» стали терроризировать и охотиться на тех, кто хоть как-то был связан с ним или его кокаиновым бизнесом. За незначительное количество времени «Лос Пепес» убили около 300 человек, связанных с Медельинским картелем, тем самым нанеся ему значительный ущерб. Хотя считается, что группа «Лос Пепес» вела активную борьбу с Медельинским картелем, высказываются предположения, что «Лос Пепес» отвлекал внимание от участия властей США и Колумбии в уничтожении картеля.
К 1993 колумбийская государственная полиция, которой помогала и обучала ЦРУ, заключила в тюрьму или ликвидировала большинство беглецов картеля.
30 января 1993 года участники картеля взорвали заминированный автомобиль в центре Боготы, что привело к гибели 20 человек.
Террор картеля привёл к враждебности по отношению к нему колумбийских и американских правительств и конкурирующего с ним картеля Кали. Агенты DEA (управления по борьбе с наркотиками Министерства юстиции США) полагали, что их четырёхаспектная «стратегия центральной фигуры», направленная против лидеров картеля, была главным фактором, приведшим к краху организации.
15 апреля 1993 года участники картеля совершили ещё один теракт. В результате взрыва бомбы в торговом центре в северной Боготе погибли 15 и были ранено более 100 человек.
Правоохранительным органам удалось установить местонахождение скрывавшегося Пабло Эскобара. 2 декабря 1993 года дом, в котором скрывался Эскобар, был окружён спецназовцами. Лидер картеля оказал вооружённое сопротивление и попытался бежать через крышу, но был убит полицейскими колумбийской национальной полиции[1].
Медельинский картель распался в 1993 году. Остатки кокаиновой империи возглавил находившийся в тюрьме Фабио Очоа. Уже к июлю 1996 года его братья Хорхе Луис Очоа и Хуан Давид Очоа были освобождены после отбытия пятилетнего тюремного заключения за торговлю наркотиками.
В октябре 1999 года правоохранительные органы США и Колумбии провели совместную операцию «Тысячелетие», в ходе которой в США, Колумбии, Мексике и Сальвадоре было арестовано более 30 участников Медельинского картеля. В операции «Тысячелетие» участвовало более 200 сотрудников правоохранительных органов США, им помогала и полиция стран, в которых проводилась операция. Среди задержанных были Фабио Очоа и Алехандро Бернал, крупный специалист по отмыванию денег, отвечавший в картеле за международные связи. Бернал вёл операции из командного центра картеля на юге штата Флорида, оснащённого по последнему слову техники.
Фабио Очоа Васкес был экстрадирован в США в сентябре 2001 года и был приговорён к тридцатилетнему тюремному заключению за контрабанду около 30 тонн кокаина в Соединённые Штаты в период между 1997 и 1999 годами.
Считается, что наркокартель Энвигадо (организация, ранее отколовшаяся от картеля Эскобара) является преемником распавшегося Медельинского картеля.
В культуре
- Артур Хейли. Вечерние новости (1990)
- Американский телесериал Нарко (1 и 2 сезон)
Ссылки
- Медельинский Картель. Латино Америка. Дата обращения: 28 января 2020.
- Разгромлен крупнейший наркокартель Колумбии // Газета «Коммерсантъ» №189 от 15.10.1999
Примечания
- ↑ Decline of the Medellín Cartel and the Rise of the Cali Mafia. U.S. Drug Enforcement Administration. Дата обращения: 13 февраля 2010. Архивировано из оригинала 18 января 2006 года.