Микросхемы серии 78xx


78xx — семейство трёхвыводных линейных интегральных стабилизаторов положительного напряжения первого поколения. Базовое семейство 78xx включает микросхемы на девять фиксированных выходных напряжений от +5 до +24 Вольт, обозначаемых четырёхзначными кодами 7805, 7806 … 7824 (третий и четвёртый знаки — выходное напряжение). ИС μA78G (без цифрового суффикса) — регулируемый четырёхвыводной стабилизатор на напряжения +5…+30 В. Допустимое входное напряжение ограничено +35 В (40 В для 7824), допустимый выходной ток ИС в корпусе TO-220 ограничен 1 А. Схема имеет встроенную защиту от перегрева и встроенную односкатную защиту выходного транзистора от перегрузок.
Существует связанное с данным семейство 79xx для регуляторов отрицательного напряжения. Интегральные схемы 78xx и 79xx могут использоваться вместе, чтобы обеспечить как положительные, так и отрицательные напряжения питания в той же цепи.
Первые ИС этого семейства были выпущены в начале 1970-х годов Fairchild Semiconductor под обозначениями μA7805…μA7824, и представляли собой развитие ИС LM109 Роберта Видлара. Впоследствии выпуск 78хх освоили различные производители. В настоящее время (2012 год), кроме базового семейства 7805, выпускаются его варианты на бо́льшие и меньшие выходные токи (78ххM, 78xxL и другие) в корпусах ТО-220, ТО-92, SOP8L, D2PAK.
Внутреннее устройство

Биполярные ИС семейства 78xx изготавливаются по планарно-эпитаксиальной технологии, оптимизированной под производство мощных выходных транзисторов. В ИС применяются мощные и слаботочные npn-транзисторы, боковые pnp-транзисторы (в источнике тока), подложечный pnp-транзистор (в усилителе ошибки), поверхностные стабилитроны (диоды Зенера) и сопротивления величиной от 0,2 Ом (датчик выходного тока) до 20 К. Единственный слой алюминия, соединяющего эти компоненты, имеет толщину до 1 мкм. Площадь кристалла зависит от максимального выходного тока: «большие» кристаллы военных серий на токи 1-1,5 А имеют размер 1,6×1,7 мм (67×73 мил) или 2×2 мм (80×80 мил) при толщине 0,3 мм (12 мил)[1]
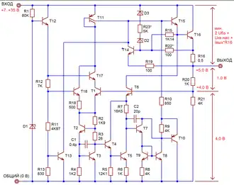
Все ИС семейства строятся по одной и той же схеме компенсационного стабилизатора. Принципиальные схемы ИС на разные напряжения различаются величиной верхнего резистора в делителе выходного напряжения, принципиальные схемы ИС на разные выходные токи — сопротивлением датчика выходного тока (от 0,2 до 2 Ом). Величины прочих сопротивлений в ИС разных подсемейств разных производителей могут несущественно различаться. Графическое представление принципиальных схем обычно предельно упрощено. Один транзистор схемы может в действительности состоять из множества параллельно включенных транзисторных структур, один резистор — из нескольких последовательно включенных резисторов и включенных параллельно с ними технологических стабилитронных перемычек. На схемах обычно не указывается важнейшие параметры «аналоговых» транзисторов — относительные площади их эмиттерных переходов.
Регулирующим (проходным) элементом схемы служит составной транзистор Дарлингтона npn-структуры (Т15, Т16), включенный эмиттерным повторителем, источником опорного напряжения — бандгап по модифицированной схеме Видлара. Обратная связь по напряжению замыкается через делитель напряжения (R20, R21), подключенный между общим проводом и выходом схемы. Нижнее сопротивление этого делителя (R21) обычно равно 4 кОм, верхнее (R20, от 1 до 21 кОм) зависит от напряжения стабилизации (от 5 до 24 В). Усилитель ошибки сравнивает напряжение на средней точке делителя с напряжением на выходе бандгапа; если напряжение на средней точке отклоняется от искомой величины (+4,0 В, а в маломощных ИС 78Lxx 2,5 В), то усилитель корректирует ток выходного транзистора, шунтируя источник стабильного тока на Т11.
Встроенные схемы защиты
В мощных ИС подсемейств 78xx, 78Mxx и им подобным реализована односкатная схема защиты выходных транзисторов от выхода за пределы области безопасной работы (ОБР) по току и напряжению. При малых падениях напряжения между входом и выходом (до 10 В) транзистор Т14 работает в режиме ограничителя тока: если падение напряжения на датчике (R16) превышает примерно 0,6 В (напряжение на открытом переходе база-эмиттер, Uбэ), Т14 плавно открывается и шунтирует (но не прерывает) базовый ток регулирующего транзистора. При больших падениях напряжения между входом и выходом пороговое значение тока линейно снижается. Так как пороговое Uбэ уменьшается с ростом температуры, то и порог срабатывания с ростом температуры снижается. В маломощных ИС подсемейства 78Lxx напряжение вход-выход не учитывается, схема защиты реагирует только на выходной ток.
Схема защиты от перегрева расположена «выше по течению» и работает независимо от защиты по ОБР: при температуре кристалла порядка +125 °С напряжение на последовательно включенных эмиттерных переходах Т2, Т3 падает настолько, что цепь защиты перехватывает управление выходным транзистором, и напряжение на выходе падает.
Встроенный подложечный диод защищает схему от воздействия обратного тока, протекающего от выхода ко входу при нормальном выключении устройства, поэтому обычно защищать микросхему внешним обратным диодом не нужно. Некоторые производители указывают характеристики встроенного обратного диода в явном виде: например, в ИС семейства NCP7800 омическое сопротивление обратной цепи равно 1 Ом, а предельный обратный ток в коротком (несколько мс) импульсе не должен превышать 5 А (протекание постоянного обратного тока не оговаривается). Этого запаса может быть недостаточно при мгновенном закорачивании входной цепи, например, при срабатывании тиристорной защиты блока питания. В схемах, в которых возможно такое закорачивание и и в которых к выходу ИС 78хх подключены значительные ёмкости, следует защищать микросхемы внешними обратно включенными диодами.
Защиты от перенапряжения по входу не существует. Излишек входного напряжения можно погасить, включив на входе ИС 78хх балластный резистор — при условии, что минимального тока, протекающего через этот резистор в наихудших условиях, достаточно, чтобы напряжение на входе ИС никогда не поднималось выше допустимого максимума.
Основные характеристики
Минимальное падение напряжения между входом и выходом

Минимальное падение напряжения Uпд.мин. между входом и выходом 78xx, при котором схема сохраняет работоспособность, равно сумме падений напряжений на четырёх компонентах схемы, два из которых управляют выходным током, а два других — непосредственно пропускают через себя выходной ток:
- напряжения насыщения (Uкэ.нас.) pnp-транзистора Т11 — источника тока, втекающего в базу регулирующего транзистора Т15;
- напряжения на последовательно включенных эмиттерных переходах (Uбэ) регулирующего составного транзистора T15 + T16;
- напряжения на датчике тока R16, которое, в свою очередь, ограничено Uбэ Т14 в режиме ограничения тока.
Пренебрегая первой составляющей (Uкэ.нас. Т11), можно считать, что на предельном рабочем токе Uпд.мин. равно трём Uбэ, а на токах, во много раз меньших, чем предельный — двум Uбэ. Каждая из этих Uбэ нелинейно возрастает с ростом тока и линейно уменьшается с ростом температуры. Наилучшие с точки зрения минимизации Uпд.мин. условия наблюдаются при малых выходных токах и при максимально допустимой температуре (+125 °C) — в этих условиях Uпд.мин. составляет около 1,0 В. В наихудших условиях (максимальный ток при минимальной температуре) Uпд.мин. составляет от 2,0 до 2,5 В. Именно эти, наихудшие, значение Uпд.мин. и приводятся в кратких справочных данных.
В документации американских производителей параметр Vdo (англ. dropout voltage, аналог Uпд.мин.) может определяться по-разному. Обычно Vdo определяется как падение напряжения вход-выход, при котором выходное напряжение падает на 100 мВ ниже нормального напряжения стабилизации для данной температуры и (или) тока — то есть уже в режиме срыва стабилизации.
Выходное сопротивление
Отклик на импульсные возмущения
Потребление стабилизатором на хх
Номенклатура выпускаемых микросхем
Наиболее распространены следующие варианты: 7805, 7806, 7808, 7809, 7810, 7812, 7815, 7818 и 7824. Самые широко используемые — 7805, так как позволяют питать большинство TTL компонентов. Некоторые производители также выпускают менее распространённые варианты, например, маломощные LM78Mxx (500мА) и LM78Lxx (100мА) производит National Semiconductor. Существуют также версии с несколько иным напряжением: LM78L62 (6,2 вольт) и LM78L82 (8,2 вольт).
Не имеющие отношения к серии
Несмотря на схожие названия, необходимо отметить, что устройства LM78S40, производимые National Semiconductor не являются частью семейства 78xx, так как имеют иную схемотехнику. Они используются в импульсных источниках питания, не являясь линейными стабилизаторами, как устройства 78xx серии. 7803SR производства Datel на самом деле — готовый модуль импульсного стабилизатора, спроектированный как готовая замена ИМС 78xx, и не является частью серии. Функциональные аналоги данной серии стабилизаторов в виде модулей импульсных понижающих стабилизаторов напряжения выпускаются и иными производителями, причём, как правило, в их названии содержится последовательность "78". Например, серия R-78xx[2] от RECOM Group, AMSR-78[3] от Aimtec, K78xx-500[4] от Mornsum и т.д.
Аналоги, выпускавшиеся в СССР
В Советском Союзе выпускались аналогичные микросхемы. Первыми на свет появились микросхемы в металло-керамическом корпусе с позолоченными выводами серии 142ЕНхх. Они предназначались для использования в суровых климатических условиях, а именно — в военной технике. Например, 142ЕН- устанавливались на платах противотанковых управляемых снарядов 9К11 «Малютка» 1960 года разработки.
В 1980-х годах появились и их «гражданские» аналоги — серии КР142ЕНхх в пластиковых корпусах КТ-28-2 (TO-220), аналогичных серии 78хх. А в 2000-х годах начался выпуск маломощных (500 мА) стабилизаторов серии КР1332ЕНхх, аналогичных серии 78Mхх, и микромощных (100 мА) стабилизаторов серии КР1157ЕНхх, КР1181ЕНхх аналогичных серии 78Lхх. В отличие от микросхем серии 78xx, система обозначений отечественных аналогов микросхем менее удобна для мнемонического запоминания (например, стабилизатор 5В 3А имеет наименование (К)142ЕН5А, стабилизатор 15В 1.5А имеет обозначение 142ЕН8В, стабилизатор 9В 1А — 142ЕН8Г.
Микросхемы стабилизаторов серии 142ЕН выпускаются на следующий ряд напряжений: 5 (К142ЕН5А, ЕН5В), 6 (ЕН5Б, ЕН5Г), 8, 9 (ЕН8А, ЕН8Г), 12 (ЕН8Б, ЕН8Д), 15 (ЕН8В, ЕН8Е), 18, 20, 24 и 27 В. Выпуск продолжается в России.
Примечания
- ↑ USM LM7805. High reliability 5V positive voltage regulator die for hybrid circuits. US Microwaves. Дата обращения: 1 января 2013. Архивировано 6 января 2013 года., USM 7805H. 5V positive voltage regulator die for hybrid circuits. US Microwaves. Дата обращения: 1 января 2013. Архивировано 6 января 2013 года. Описаны бескорпусные кристаллы ИС 7805 для производства гибридных ИС, в первой ссылке — для аэрокосмических устройств.
- ↑ R-78Cxx-1.0 Series switching regulators (англ.). www.recom-power.com (28 сентября 2016). Дата обращения: 28 марта 2018.
- ↑ AMSR-7805 switching regulators power supply. Дата обращения: 28 марта 2018. Архивировано 28 марта 2018 года.
- ↑ K78Lxx Datasheet. Дата обращения: 28 марта 2018. Архивировано 28 марта 2018 года.