CHRNA3

CHRNA3
Available structures
PDBOrtholog search: PDBe RCSB
Identifiers
AliasesCHRNA3, LNCR2, NACHRA3, PAOD2, cholinergic receptor nicotinic alpha 3 subunit, BAIPRCK
External IDsOMIM: 118503; MGI: 87887; HomoloGene: 591; GeneCards: CHRNA3; OMA:CHRNA3 - orthologs
Orthologs
SpeciesHumanMouse
Entrez

1136

110834

Ensembl

ENSG00000080644

ENSMUSG00000032303

UniProt

P32297

Q8R4G9

RefSeq (mRNA)

NM_000743
NM_001166694

NM_145129

RefSeq (protein)

NP_000734
NP_001160166

NP_660111

Location (UCSC)Chr 15: 78.59 – 78.62 MbChr 9: 54.92 – 54.93 Mb
PubMed search[3][4]
Wikidata
View/Edit HumanView/Edit Mouse

Neuronal acetylcholine receptor subunit alpha-3, also known as nAChRα3, is a protein that in humans is encoded by the CHRNA3 gene.[5][6] The protein encoded by this gene is a subunit of certain nicotinic acetylcholine receptors (nAchR). Research with mecamylamine in animals has implicated alpha-3-containing nAChRs in the abusive and addictive properties of ethanol.

Interactive pathway map

[[File:
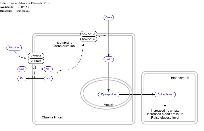
NicotineActivityonChromaffinCells_WP1603Go to articlego to articleGo to articleGo to articleGo to articleGo to articlego to articlego to articleGo to articleGo to articlego to articleGo to articleGo to article
[[
]]
[[
]]
[[
]]
[[
]]
[[
]]
[[
]]
[[
]]
[[
]]
[[
]]
[[
]]
[[
]]
[[
]]
[[
]]
[[
]]
NicotineActivityonChromaffinCells_WP1603Go to articlego to articleGo to articleGo to articleGo to articleGo to articlego to articlego to articleGo to articleGo to articlego to articleGo to articleGo to article
|alt=Nicotine Activity on Chromaffin Cells edit]]
Nicotine Activity on Chromaffin Cells edit
[[File:
NicotineDopaminergic_WP1602go to articlego to articlego to articleGo to articlego to articleGo to articleGo to articlego to articlego to articlego to articlego to articlego to articlego to articlego to articlego to articlego to articlego to articlego to articleGo to articlego to articlego to articlego to articlego to articleGo to articleGo to articlego to articleGo to articleGo to articleGo to articlego to articleGo to articleGo to articleGo to articlego to articlego to articlego to articlego to articlego to articlego to articleGo to articlego to articleGo to articleGo to articlego to articlego to articleGo to articlego to articleGo to articleGo to articlego to article
[[
]]
[[
]]
[[
]]
[[
]]
[[
]]
[[
]]
[[
]]
[[
]]
[[
]]
[[
]]
[[
]]
[[
]]
[[
]]
[[
]]
[[
]]
[[
]]
[[
]]
[[
]]
[[
]]
[[
]]
[[
]]
[[
]]
[[
]]
[[
]]
[[
]]
[[
]]
[[
]]
[[
]]
[[
]]
[[
]]
[[
]]
[[
]]
[[
]]
[[
]]
[[
]]
[[
]]
[[
]]
[[
]]
[[
]]
[[
]]
[[
]]
[[
]]
[[
]]
[[
]]
[[
]]
[[
]]
[[
]]
[[
]]
[[
]]
[[
]]
[[
]]
NicotineDopaminergic_WP1602go to articlego to articlego to articleGo to articlego to articleGo to articleGo to articlego to articlego to articlego to articlego to articlego to articlego to articlego to articlego to articlego to articlego to articlego to articleGo to articlego to articlego to articlego to articlego to articleGo to articleGo to articlego to articleGo to articleGo to articleGo to articlego to articleGo to articleGo to articleGo to articlego to articlego to articlego to articlego to articlego to articlego to articleGo to articlego to articleGo to articleGo to articlego to articlego to articleGo to articlego to articleGo to articleGo to articlego to article
|alt=Nicotine Activity on Dopaminergic Neurons edit]]
Nicotine Activity on Dopaminergic Neurons edit

See also

References

  1. ^ a b c GRCh38: Ensembl release 89: ENSG00000080644Ensembl, May 2017
  2. ^ a b c GRCm38: Ensembl release 89: ENSMUSG00000032303Ensembl, May 2017
  3. ^ "Human PubMed Reference:". National Center for Biotechnology Information, U.S. National Library of Medicine.
  4. ^ "Mouse PubMed Reference:". National Center for Biotechnology Information, U.S. National Library of Medicine.
  5. ^ Eng CM, Kozak CA, Beaudet AL, Zoghbi HY (Apr 1991). "Mapping of multiple subunits of the neuronal nicotinic acetylcholine receptor to chromosome 15 in man and chromosome 9 in mouse". Genomics. 9 (2): 278–82. doi:10.1016/0888-7543(91)90253-B. PMID 2004777.
  6. ^ "Entrez Gene: CHRNA3 cholinergic receptor, nicotinic, alpha 3".

Further reading

This article incorporates text from the United States National Library of Medicine, which is in the public domain.